壓控電流源
受控源又稱為非獨立源。一般來說,一條支路的電壓或者電流受到非本支路以外的其他因素控制時統稱為受控源。對于簡單的受控源,如一條支路的電壓或電流受到另外一條支路的電壓或電流控制的情況,這樣的受控源是由兩條支路組成的一種理想化電路原件。受控源的第一條支路的控制支路,呈開路或者短路狀態;第二條支路是受控支路,它是一個電壓源或電流源,起電壓或電流的量值受到第一條支路的電壓或電流的控制。這樣的受控源分為四類,分別為電流控制的電壓源,電流控制的電流源,電壓控制的電壓源和電壓控制的電流源。
簡單說,就是電流大小受電壓控制的電源。
電壓控制型電流源(UCCS),簡稱壓控電流源。有常數 gm=i/u1,稱為轉移電導。


壓控電流源電路設計
電流源是一種常用的電路,如工業中4-20mA輸出,LED恒流驅動,以及一些傳感器可能也需要恒流驅動等。
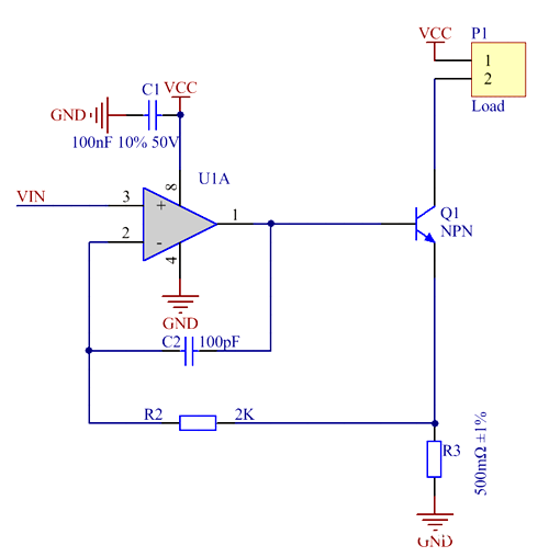
常用的壓控電流源電路:


電路很簡單,運放+晶體管組成。P1為負載,根據運放虛短虛斷的原理,負載電流I=VIN/R3。因此通過控制VIN的電壓即可控制負載電流的大小。
其中R2和C2的作用是在輸入電壓和負載瞬間變化時保證電路的穩定,可以理解為一個濾波電路。R2應比R3大很多,但也不適宜太大(太大的話運放的偏置電流將會產生較大的偏置電壓)。RC參數也會影響電路的動態響應速度,因此也不適宜太大。當然把R2短路,C2直接去掉,電路也是可以正常工作的。
因為三極管的發射極電流不完全等于集電極電流,所以負載電流會有一定的誤差。電路中Q1也可以換成NMOS管。但是MOS管是電壓型器件,需要注意的是當R3上的電壓較大時,運放的供電電壓要足夠大,以保證MOS管能正常開啟。
另外需要注意的是散熱問題。以上述電路為例,假設VCC為12V,負載電阻為2Ω,當電流為0.5A時,負載和R3上的壓降為1.25V,則三極管上的功率為(12-1.25)*0.5=5.375W。需要加一個比較大的散熱片才行。
運放的選擇應盡量選擇低偏置電壓和軌至軌輸出的運放,以減小誤差,以及滿足小電流輸出的要求。
上述電路存在一個問題就是負載不共地,在某些場景可能不適用。下面介紹另外一種負載共地的壓控電流源:


在原來的基礎上又增加了一級電路,后一級的MOS管為PMOS。原理也很簡單。
推到一下:
VIN=V1,
I2=I1=VIN/R7,
V2=VCC-I2*R4=VCC-VIN*R4/R7,
V3=V2,
Io=I3=(VCC-V3)/R1= VIN*R4/(R1*R7)。
以上圖為例,1V輸入電壓對應100mA輸出電流。
電路設計時的注意事項與第一種類似,不再贅述。
〈烜芯微/XXW〉專業制造二極管,三極管,MOS管,橋堆等,20年,工廠直銷省20%,上萬家電路電器生產企業選用,專業的工程師幫您穩定好每一批產品,如果您有遇到什么需要幫助解決的,可以直接聯系下方的聯系號碼或加QQ/微信,由我們的銷售經理給您精準的報價以及產品介紹
聯系號碼:18923864027(同微信)
QQ:709211280

